FENYX : ALTER THESAURUS SCRIPTORUM MUSICORUM

Anonymous

Ars cantus mensurabilis mensurata per modos iuris

Period: 14th

Source: Ars cantus mensurabilis mensurata per modos iuris, ed. and trans. C. Matthew Balensuela, Greek and Latin Music Theory, vol. 10 (Lincoln: University of Nebraska Press, 1994), 124–258 (even–numbered pages only).

Electronic version prepared by C. Matthew Balensuela E, Andreas Giger C, and Thomas J. Mathiesen A for the Thesaurus Musicarum Latinarum, 1998.

Concordances
Lexicon musicum Latinum:
Anonymous: Ars cantus mensurabilis mensurata per modos iuris
ANON. Couss. V
RISM:
F-Pn Lat. 7369, 9-25
I-Fl Plut. XXIX. 48, 73-82v
I-Fr 734, 107-122
I-NORan 1260, b, g (Fragment)
Save the TEI file of this treatise ! You can also download the full TML dataset
Back to the list

[124]Hec figura demonstrat que sunt partes prolationis et que sunt partes propinque, remote, remotiores, et remotissime maxime, et ceterarum figurarum partis prolationis existentium:

[Ars cantus mensurabilis, 124; text: Maxima, Longa, Brevis, Semibrevis, Minima, Totum, Pars propinqua, Pars remota, Pars remotior, Pars remotissima]

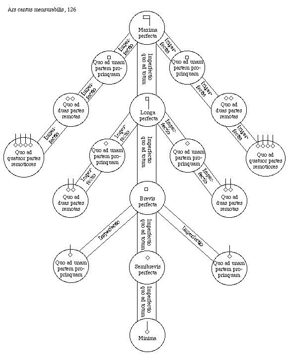
[126]Hec figura demonstrat quibus partes prolationis imperficiantur et plene, ut hic:

[Ars cantus mensurabilis, 126; text: Maxima perfecta, Longa perfecta, Brevis perfecta, Semibrevis perfecta, Minima, Imperfectio, Imperfectio quo ad totum, Quo ad unam partem propinquam, Quo ad duas partes remotas, Quo ad quatuor partes remotiores]

[128]Hec figura demonstrat que partes prolationis alterantur et aut in modo, tempore, et prolatione:

[Ars cantus mensurabilis, 128; text: Modus perfectus maximarum, Modus perfectus longarum, Termpus perfectum, Prolatio perfecta, Alteratio, Longe in modo maximarum, Breves in modo longarum, Semibreves in tempore, Minime in prolatione]

[130]INTRODUCTIO

"Cantabo Domino in vita mea." Pro huius, opusculi mei humilis, intentione tria oportet me petere illi, videlicet aquo cuncta bona procedunt, quia "omne datum optimum et omne donum perfectum desursum est," ut ait apostolus. Et primo, presidium effectivum ad vitia repellenda; secundo, actum expressivum ad opusculum peragendum; tertio, animum discretivum ad gratias referendum. Sic ergo, patent tres partes fere principales huiusmodi mei humilis opusculi. Quantum ad primam ad hoc, ut tale presidium valeam invocare triplex canticum oportet me decantare prius, scilicet canticum contritionis expulsivum vitiorum, canticum confessionis revocativum predictorum, canticum satisfactionis continuativum agendorum.

[132]Triplex hoc canticum, si bene considero in ipsis verbis prepositis demonstratum. Videamus ergo dixi "Cantabo," scilicet, per contritionem, que est cordis compunctiva; "Domino," scilicet, per confessionem, que est sentis expulsiva; "In vita mea," scilicet, per satisfactionem, que est operis expressiva. Ne ergo illa que mater est radixque omnium vitiorum superbia extollat me, invoco illud presidium sine quo nullus erit rite peritus. Cum Boetio De consolatione, libro tertio, capitulo nono, exclamatio ad presidium optinendum:

Da, pater, augustam meam concedere sedem,

Da fontem lustrare boni, da luce reperta,

In te conspicuos animi defigere visus.

Disice terrene nebulas et pondera molis

Atque tuo splendore mica. Tu namque serenum,

[134]Tu requies tranquilla piis, te cernere finis,

Principium, rector, dux, semita, terminus idem.

Sic ergo "Cantabo Domino in vita mea." Et ut autem, ut quis digne Deo decantare valeat, quatuor sunt observanda: primo, discreta ordinatio contra cantantium levitatem, que pertinet ad imprudentiam, unde in libro Esdre, capitulo undecimo: "Preceptum regis erat super eos, et ordo erat in cantoribus per singulos dies"; secundo, iocunda modulatio seu mentis devotio, quam pertinet ad accidiam, unde Psalmus: "Exultate Deo aiutori nostro, iubilate Deo Iacob, etc."; tertio, recta et erecta intentio contra cantantium vanitatem, quam pertinet ad vanam gloriam, Psalmus: "Cantate Domino canticum novum, bene psallite ei in iubilatione"; et alius Psalmus: "Psallite Deo nostro, psallite; psallite sapienter, etc."; quarto, loci electio contra cantantium carnalitatem, et hoc pertinet ad luxuriam, contra quos Psalmus: "Cantate Domino canticum [136]novum, laus eius in ecclesia sanctorum:" et alibi: "In ecclesiis benedicite Dominum," ergo non in plateis; et Paralipomenon, capitulo vicesimoquinto: "Universi sub manu patris sui ad cantandum in templo distributi erant"; unde Sapientia: "Stare fecit cantores contra altare, et in sono eorum, dulces fecit modos."

Pro conclusione ergo dicit Augustinus in libro quinquaginta omeliarum: "Si fueris iniquus, non me laudas. Si fueris iustus et de iustitia inflatus, non me laudas." Et subiungit: "quia melius est tacere et bene facere quam cantando Dominum laudare et peccata commitere. Ergo fratres mei dilectissimi, cantantis, cantet vox, cantet vita, et cantent facta." Et hoc de primo.

Accedimus ad secundam partem, que dividitur in Prohemium et Tractatum: Prohemium ibi "Cum multi antiqui, etc."; Tractatus ibi "Cum ergo bene, etc." Cum ergo parti prime huius mei opusculi accedat Psalmus: "Exultabit anima mea dum cantavero tibi." Sicut in principio aliorum operum, quatuor cause considerantur sic et in principio huius, breviter considerantur in auctoritate psalmistica. Et primo, causa materialis consideratur cum dicitur "cantavero" quia in hoc opere tractabitur "de cantu mensurabili." Tangitur causa finalis cum dicitur "tibi"; in forma ergo cantandi, requiritur secunda persona, que denotatur per hoc prenomen "tibi." Tangitur causa finalis cum dicitur "exultabit." Intentio enim huius est reducere hominem ad exultationem. Tangitur, et ultimo, causa efficiens cum subditur "anima mea," omnis [138]enim effectus cuius principium est operatio intellectualis attribuitur proprie anime tanquam cause efficienti. Talis enim effectus est opus istud, cuius principium est anima. Tanguntur etiam et iste cause in titulo huius operis, quod est talis:

[CSIII:379a in marg.] Ad honorem et gloriam sanctissime Trinitatis

et Beate Virginis Marie et omnium sanctorum.

Incipit ARS CANTUS MENSURABILIS MENSURATA

PER MODOS IURIS et cum allegationibus

ad hoc sufficienter inclusis

PROHEMIUM

Cum multi antiqui modernique cantores peritores [CSIII:379b in marg.] artium fuerunt nec aliquis illorum suam probaverit artem, indignum videtur et inhonestum quod ego presumam excitare quod alii neglexerunt cum sim inter cantores minimus. Sed considerato [CSIII:380a in marg.] quod "inter cetera opera caritatis, non minimum est errantem ab erroris sui semita revocare," ut ius dicit in rubrica De sponsalibus capitulo "Inter cetera"; videns varias multorum opiniones atque diversas fallacias, dicta mei magistri nolens improbare confusis aliquibus dictis aliquorum magistrorum italicorum que dictis gallorum videntur obviare, considerato quod cythara cum psalterio se male concordat; rogatuque meorum amicabilium fratrum confisusque gratia Dei, dicentis in Ysaia, capitulo "Aperi os tuum," et ego adimplebo illud. Unum de pluribus eligo. De eius pennis me, [140]aliqualiter, adornabo, non quod sua probaverim dicta, sed quia sub eius magisterio alitus sum atque nutritus. Atque inter alios melius discisse, prohibeo. Quedam namque humilia, per modum conclusionis, quamvis minus sufficienter, pertractabo submittens illa meorum magistrorum nec non et secundum artem gallicorum peritorum correctioni ut que sunt corrigenda, corrigant; que resecanda, resecent; et que commendanda, commendent.

Attendat ergo volens hanc in praticam ponere ne suo ducatur proprio sensu, ut cum remittitur esse discipulus veritatis, fiat magister erroris. Sed sepe interroget; interrogata retineat, et retenta doceat, quia hec tria faciunt discipulum superare magistrum.

Dividitur autem hic tractatus in duobus tractatibus. In primo enim agitur de musica mensurabili; in secundo de contrapuncto, secundus ibi "Cum notum."

TRACTATUS

[CSIII:380b in marg.] Cum ergo bene noscatur quelibet scientia sua presupponere principia quibus ipsa tota probatur ideo, hoc primo faciam; secundo, ponam conclusionem [142]de figurationibus; tertio, de puncto; quarto, de imperfectionibus; quinto, de perfectionibus; sexto, de alterationibus; septimo, de sincopationibus; ottavo, de quadrangulis, et circulis, et semicirculis; nono, de evacuationibus seu figuris rubeis; decimo, de pausationibus; undecimo, de tallis et coloribus; duodecimo, de diminutionibus.

Primum principium

Quod modus, tempus, et prolatio sunt duplicia in musica, scilicet: perfecta et imperfecta; nec aliud illorum habet aliud perficere vel imperficere. Unde Boetius de consolatione, libro tertio, capitulo decimo: "Omnia namque perfecta minus integris priora esse claruerunt."

Secundum principium

Quod perfectum ad imperfectum reducitur. Imperfectum vero ad perfectum quandoque cominatur.

Tertium principium

Quod simile positum ante suum simile in modo, tempore, et prolatione perfecta; numquam erit dissimile. Et tunc fit prima conclusio.

Prima conclusio

Quod ultra perfectum nihil datur. Probatur per diffinitionem ipsius perfecti, quod perfectum est id cui nihil deest. Ergo conclusio vera et Boetius de consolatione, libro tertio, capitulo decimo: "Quod perfectum non sit id summum non esse manifestum est." [CSIII:381a in marg.] Ergo per locum a contrario sensu, quod perfectum dicitur id quod summum esse dignoscitur, et quod ultra summum nihil datur; ergo, etc.

[144]Secunda conclusio

Quod perfectum dividitur in trinario numero. Probatur per philosophum in primo de celo quod omnis perfectio in trinitate consistit.

Tertia conclusio

Quod quinque sunt partes prolationis, scilicet: maxima, longa, brevis, semibrevis, et minima. Probatur in naturalibus: datur maximum et minimum. Ergo in artificialibus tenent genera. Ars imitatur naturam in quantum potest. Assumptum probatur quia dicitur minimum quod non est maximum, quod sit, tunc sic. Cum iam presupposita sint esse in musica modus, et tempus, et prolatio et hoc in primo principio et quod non approprientur coniunctum neque disiunctum maxime nec minime, ergo oportet quod alia tria attingantur, quibus, approprientur ista tria, que sint minora maxima et maiora minima, quia ultra ista, nihil datur, probatur per quid in nominis istorum. Et cum magister [146]Iohannes de Muris dicat ipsam esse longam, brevem, et semibrevem, ergo sibi est standum. Consequentia probatur, quia cuilibet experto in arte sua est credendum per locum ab anteriore. Ob hoc, dicit quod modus accipitur a longa, tempus a brevi, et prolatio a semibrevi. Figure harum sunt hec:

[[MX,L,B,S,M on staff2]]

Quarta conclusio

Quod quandocumque est longa perfecta vel reducibilis ad perfectionem, modus est perfectus et [CSIII:381b in marg.] e converso. Et quando brevis est perfecta, tempus est perfectum, et quando semibrevis est perfecta prolatio dicitur perfecta et converso. Probatur quia modus accipitur a longa et cetera, ut supradictum est in probatione tertia conclusionis. Unde ista conclusio non est simpliciter vera, nisi intelligamus ipsam substantialiter in modo perfecto longarum, et sic de aliis, quia accidentaliter longa exstante perfecta, modus erit imperfectus et e converso.

Quinta conclusio

Quod quamvis maxima sit pars prolationis, respectu tamen aliarum, quatuor partium ad totum. Probatur quia continet in se omnes alias partes, scilicet: longam, brevem, semibrevem, et minimam. Et hoc declarabitur in sequenti figura.

Sexta conclusio

Quod longe dicantur partes propinque ipsius maxime; breves, remote; semibreves, remotiores; minime, remotissime. Ratio est satis clara, quia longe sunt propinquiores brevibus ipsius maxime, et ideo propinque nominantur; et [148]sic de singulis. Sicut dictum est de maxima respectu suarum partium, intelligatur de longa, de brevibus, et de omnibus aliis respectu aliarum partium.

Septima conclusio

Quod minima taliter est pars quod non potest esse totum ideo, quia non habet partes sub se; ergo conclusio vera. Assumptum probatur per quod nominis ipsius minimi.

Quomodo maxima continet longas: [MX,BP,L,L,L,BP on staff2]

[CSIII:382a in marg.] Quomodo continet breves: [MX,BP,B,B,B,B,B,B,B,B,B,BP on staff2]

Quomodo semibreves: [MX,S,S,S,S,S,S,S,S,S,S,S,S,S,S,S,S,S,S,S,S,S,S,S,S,S,S,S on staff2]

Quomodo minimas: [MX,M,M,M,M,M,M,M,M,M on staff2]

et debent esse ottoginta unas.

Quomodo longa continet breves: [L,BP,B,B,B,BP on staff2]

Quomodo semibreves: [L,S,S,S,S,S,S,S,S,S on staff2]

Quomodo minimas: [L,M,M,M,M,M,M,M,M,M,M,M,M,M,M,M,M,M,M,M,M,M,M,M,M,M,M,M on staff2]

Quomodo brevis continet semibreves: [B,BP,S,S,S,BP]

[150]Quomodo minimas: [B,M,M,M,M,M,M,M,M,M on staff2]

Quomodo semibrevis continet minimas: [S,BP,M,M,M,BP]

SEQUITUR DE PUNCTO

Prima conclusio

Punctus est cuius pars non est; sic diffinitur in [CSIII:382b in marg.] principio geometrice. Punctus autem in musica quandoque est, ut signum in taberna, et hoc maxime quando ponitur in circulo vel semicirculo. Probo quia signum in taberna designat ibi vendere vinum tantum; sic punctus taliter positus designat esse cantus realis prolationis maioris scilicet vel minoris. Et hoc ibi ubi tractabitur de circulo et semicirculo.

Secunda conclusio

Quod idem facit punctus positus post maximam in modo perfecto maximarum vel post longam in modo perfecto longarum vel in tempore perfecto post brevem vel post semibrevem in maiori prolatione, quia tantum designat ipsas esse perfectas. Melius videbitur inferius in processu:

[MX,pt,L,pt,B,pt,SB,pt,MX,BP on staff2]

[152]Tertia conclusio

Quod punctus in musica quando dividit, tunc dicitur divisionis, et hoc habet locum in modo, tempore, et prolatione perfecta; exemplum:

[MX,L,pt,Lig2d,MX,2LP,MX,L,pt,L,MX,2LP,L,B,pt,Lig3cdsnodacddx,2LP,L,B,pt,Lig2art,2LP,B,S,pt,Lig3cssnodart,2LP,B,S,pt,S,B,2LP,S,M,pt,M,M,S,2LP,S,M,pt,M,S,L on staff3]

Quarta conclusio

Punctus in musica quandoque perficit, et tunc dicitur perfectionis, et hoc habet locum in modo, tempore, et prolatione imperfecta. Et nota quod punctus semper addit partem propinquam, quando perficit scilicet notam qui ei postponitur; exemplum utrasque:

[MX,pt,2LP,L,pt,2LP,B,pt,2LP,S,pt,2LP,Lig2cdsnod,L,L,pt,Lig3dd,Lig2cdsnodpts,S,L,S,pt,S,M,S,Lig3cdsndptsd,S,Lig2cdsnd,2LP on staff3]

[CSIII:383a in marg.] SEQUITUR DE IMPERFECTIONIBUS

ET DE MODO MAXIMARUM

Prima conclusio

Quod maxima perfecta in modo perfecto maximarum valet tres longas; exemplum: [MX,r,L,L,L,r on staff1]

[154]Probatur per secundam conclusionem quod omne perfectum est divisibile in tres partes, equales et sibi propinquas. Cum autem maxima sit perfecta et longe sint partes propinque sue, ergo, etc.

Secunda conclusio

Quod in modo perfecto maximarum, maxima stat esse perfecta, suis propinquis partibus exstantibus imperfectis. Probatur istud per primum principium, ubi dicitur quod unum illorum non habet perficere reliquum. Ergo, conclusio vera, cum sit alius modus maximarum, et alius longarum sed non aliud; exemplum: [MX,BP,L,L,L,BP,B,B,BP,B,B,BP,B,B,BP on staff2]

Tertia conclusio

Quod quandocumque inter duas maximas in modo perfecto maximarum vel inter pausas ipsius valorem continentes et maximam vel inter punctum et maximam inveniuntur due longe perfecte numerate, ultima alteratur, ut hic:

[MX,Lig2d,MX,2LP,2LP,2LP,2LP,BP,L,L,MX,L,pt,Lig2d,MX,2LP,2LP,2LP,Lig2d,MX,Lig2a,MX,L,pt,Lig2Lacddx,MX,2LP,2LP]

Probatur talis conclusio sic: cum modus perfectus sit divisibilis in tres partes equales per secundam conclusionem et ibi sint tantum due partes, oportet ergo quod addatur tertia ad hoc ut modus [CSIII:383b in marg.] perficiatur. Et talis additio non potest fieri ut cantus remaneat in suo esse divisum et distincte. Ergo oportet quod una [156]illarum habeat vim duarum longarum, et non prima quia iam numerata est. Et quod semel dictum amplius recitari non debet. Regula iuris est ergo secunda: nec illa secunda ex se substantialiter valet duas, sed accidentaliter. Considerare ergo debet cantor vel cantans quod ibi sint due note ita, et taliter signate quemadmodum illa una.

Item, si inter duas maximas, erit pausa unius longe et una longa, vel si inter pausas continentes valorem, ut dictum est, vel si inter punctum et maximam, ut hic: [MX,2LP,L,MX,2LP,2LP,2LP,3LP,3LP,3LP,L,MX,L,pt,2LP,L,MX,3LP,3LP,3LP,3LP,3LP on staff4]

Quarta conclusio

Quod quandocumque inter duas maximas in modo perfecto maximarum remaneat sola longa perfectione numerata, imperficit primam se precedentem, nisi per punctum impediatur, et tunc imperficit secundam.

[158]Item, si longa ponitur ante maximam imperficit ipsam sequentem et non ante maximas; exemplum: [MX,L,MX,BP,MX,pt,L,MX,BP,L,MX,L,MX on staff5]

Idem est iudicium de pausa valorem ipsius longe importantem. Probo conclusionem per secundum principium, scilicet quod perfectum ad imperfectum, etc. Queratur autem quare potius imperficit secunda quam prima? Regula universalis est quod qui prior est tempore potior est iure. Cum ergo prima maxima sit prior secunda, ergo, etc. In grammaticalibus etiam, masculinum concipit femininum, non alia ratione nisi quia ipsum fuit prius feminino et per consequens dignius. Restat ergo conclusio vera.

Posset dicere quis quod illa est dignior et [CSIII:384a in marg.] potior que non potest fieri contra? Sint duo patres familias, quorum quilibet habeat triginta, et unus eorum dare possit ad suum velle decem alicui, reliquus nihil. Quis ergo istorum dignior erit et potior nonne qui magis gaudet libertate? Sic est et hic: illa est dignior que potest suum valorem dividere.

[160]Quinta conclusio

Quod maxima ante maximam in modo perfecto maximarum semper est perfecta, nec potest imperfici in propria figura stante. Probatur per tertium principium quod simile positum ante suum simile numquam erit imperfectum. Verbi gratia, si maxima in modo perfecto maximarum sequitur maximam, prima semper erit perfecta; et si centum essent perfecte, nec possent imperfici preter ultimam, que potest imperfici, nisi punctus impediat, ut hic:

[L,MX,MX,2LP,2LP,L,MX,MX,MX,MX,MX,MX,2LP,2LP,L,MX,MX,MX,MX,pt,L,pt,L,MX,2LP,2LP on staff3]

Hec ultima figuratio dicitur sincopa, de qua dicetur suo loco.

[162]SEQUITUR DE IMPERFECTIONE MAXIME PERFECTE,

CUIUS OMNES PARTES SUNT PERFECTE

Prima conclusio

Qualiter ergo imperficiatur videndum est, et ad hoc ut clarius pateat, accipiatur maxima perfecta cuius partes tam propinque quam remote atque remotiores sint perfecte. Et sit ista prima conclusio.

Secunda conclusio

Quod maxima perfecta, cuius omnes partes sunt perfecte, potest imperfici dupliciter: vel quo ad totum vel quo ad partes tam propinquas quam remotas. Probatur per secundam conclusionem in principio, videlicet quod omne perfectum in [CSIII:384b in marg.] trinario numero dividitur, et per secundum principium, potest imperfici a tertia parte quia perfectum ad imperfectum reducitur. Cum ergo maxima sit perfecta et quelibet eius pars, ergo, etc.

Tertia conclusio

Quod maxima perfecta, ut supra, potest imperfici quo ad totum ab una longa precedente vel sequente. Probatur per secundum principium scilicet quod omne perfectum ad imperfectum reducitur. Cum ergo ipsa sit perfecta, [164]potest imperfici a tertia parte sui valoris, et cum sit valoris trium longarum, potest imperfici ab una, ut hic patet: [MX,L,BP,L,MX,BP on staff2]

Item, de pausis longarum dicendum est.

Quarta conclusio

Quod maxima perfecta, ut supra, potest imperfici quo ad partem unam propinquam scilicet ab una brevi. Probatur per secundum principium, quia ipsa est perfecta. Ergo potest imperfici a tertia parte, ut hic: [L,MX,B,r,r,B,MX,L on staff1]

Item de pausis brevis.

Quinta conclusio

Quod maxima, sic dicta, potest imperfici ab una alia brevi quo ad secundam partem propinquam ipsius. Probatur per rationes supradictas, ut hic: [L,B,MX,B,r,r,B,MX,B,L,r,r on staff1]

Item de pausis.

Sexta conclusio

Quod maxima, sic dicta, potest imperfici ab una semibrevi quo ad primam partem sibi remotam, ut hic: [CSIII:385a in marg.] [L,B,S,MX,B,r,r,B,S,MX,B,L,r,r on staff1]

[166]Ratio est, quia quelibet eius pars remota est perfecta, ergo potest reduci ad imperfectionem, ut dicit secundum principium. Item de pausis.

Septima conclusio

Quod maxima, sic dicta, potest imperfici ab una alia semibrevi, et hoc quo ad secundam partem eius remotam propter rationem eius positam, ut hic: [L,B,S,MX,S,B,r,r,B,S,MX,S,B,L,r,r on staff1]

Item de pausis.

Ottava conclusio

Quod maxima, sic dicta, potest imperfici ab una alia semibrevi, et hoc quo ad tertiam partem eius remotam propter rationes suprapositas, ut hic: [L,B,S,S,MX,S,B,BP,BP,B,S,MX,S,S,B,L,BP,BP,B,S,S,MX,S,B,L,BP,BP on staff2]

Nona conclusio

Quod maxima, sic dicta, potest imperfici ab una alia semibrevi, et hoc quo ad quartam partem remotam sibi propter rationes suprapositas, ut hic: [L,B,S,S,MX,S,S,B,BP,BP,B,S,S,MX,S,S,B,L on staff2]

Decima conclusio

Quod maxima, sic dicta, potest imperfici ab una minima, et hoc quo ad unam eius partem remotiorem. Ratio est hec quia quelibet eius pars remotior [168]est perfecta. Ergo, per secundum principium, potest reduci ad imperfectam, ut hic: [L,B,S,S,M,MX,S,S,B,BP,BP,B,S,[S],M,MX,S,S,B,L,BP,BP,B,S,S,MX,M,S,S,B,L,BP,BP on staff2]

[CSIII:385b in marg.] Undecima conclusio

Quod maxima, sic dicta, potest imperfici ab una alia minima, et hoc quo ad secundam partem eius remotiorem per rationes supra positam, ut hic: [L,B,S,S,M,MX,M,S,S,B,BP,BP,B,S,S,M,MX,M,S,S,B,L,BP,BP on staff2]

Duodecima conclusio

Quod maxima, sic dicta, potest imperfici ab una alia minima, et hoc quo ad tertiam partem remotiorem per rationes suprapositas, ut hic: [L,B,S,S,M,M,MX,M,S,S,B,BP,BP,L,B,S,S,M,MX,M,M,S,S,B,BP,BP,B,S,S,M,MX,M, M,S,S,B,L,BP,BP on staff2]

[170]Tertiadecima conclusio

Quod maxima, sic dicta, potest imperfici ab una alia minima, et hoc quo ad eius quartam partem remotiorem per rationes suprapositas, ut hic patet, per exemplum: [L,pt,B,pt,S,pt,S,pt,M,pt,M,MX,M,pt,M,pt,S,pt,S,[pt],B,BP,BP,B,pt,S,pt,S,pt,M,pt,M,MX,M,pt,M,pt,S,pt,S,pt,B,pt,L,BP,BP on staff2]

Quartadecima conclusio

Quod maxima, sic dicta, potest imperfici ab una alia minima, et hoc quo ad eius quintam partem remotiorem per rationes suprapositas, ut hic, per exemplum: [L,pt,B,pt,S,pt,S,pt,M,pt,M,pt,M,MX,M,pt,M,pt,S,pt,S,pt,B,BP,BP,B,pt,S,pt,S,pt,M,pt,M,MX,M,pt,M,pt,M,pt,S,pt,S,pt,B,pt,L,BP,BP on staff2]

Quintadecima conclusio

Quod maxima, sic dicta, potest imperfici ab una alia minima, et hoc quo ad eius sextam partem remotiorem per rationes suprapositas, ut hic, per exemplum: [L,pt,B,pt,S,pt,S,pt,M,pt,M,pt,M,MX,M,pt,M,pt,M,pt,S,pt,S,pt,B,BP,BP,B,pt,S,pt,S,pt,M,pt,M,pt,M,MX,M,pt,M,pt,M,pt,S,pt,S,pt,B,pt,L,BP,BP on staff2]

[172]Sextadecima conclusio

Quod maxima, sic dicta, potest imperfici ab una alia minima, et hoc quo ad eius septimam partem remotiorem per rationes suprapositas, ut hic, per exemplum: [L,pt,B,pt,S,pt,S,pt,M,pt,M,pt,M,pt,M,MX,M,pt,M,pt,M,pt,S,pt,S,pt,B,BP,BP,B,pt,S,pt,S,pt,M,pt,M,pt,M,MX,M,pt,M,pt,M,pt,M,pt,S,pt,S,pt,B,pt,L,BP,BP on staff2]

Septadecima conclusio

Quod maxima, sic dicta, potest imperfici ab una alia minima, et hoc quo ad eius ottavam partem remotiorem per rationes suprapositas, ut hic, per exemplum: [L,pt,B,pt,S,pt,S,pt,M,pt,M,pt,M,pt,M,MX,M,pt,M,pt,M,pt,M,pt,S,pt,S,pt,B,BP,BP,B,pt,S,pt,S,pt,M,pt,M,pt,M,pt,M,MX,M,pt,M,pt,M,pt,M,pt,S,pt,S,pt,B,pt,L,BP,BP on staff2]

Quod plus non potest imperfici, quia imperfecta est ipsa et omnes eius partes. Ergo, si valor maxime imperfecte, que quidem valet duas longas imperfectas, que sunt valor quatuor brevium imperfectarum, que continent in se otto semibreves minoris prolationis, que valent sexdecim minimas. Valebat, prius, tres longas perfectas, que erant valoris novem brevium perfectarum, que continebant in se vigintiseptem semibreves prolationis maioris, que valebant ottoginta unas minimas. Et hoc de [CSIII:386a in marg.] modo maximarum et de imperfectione ipsius maxime perfecte cuius omnes partes sunt perfecte, sufficiat.

SEQUITUR DE MODO LONGARUM

Et primo, presupponuntur probationes conclusionum maxime perfecte, cuius omnes partes sunt perfecte verificari de conclusionibus ponendis in [174]modo longarum, mutato tamen vocabulo: ubi scilicet dicitur maxima, dicatur longa. Et tunc ista sit prima conclusio.

Prima conclusio

Quod longa in modo perfecto longarum valet tres breves. Probatur hec conclusio sicut fuit probata conclusio de maxima perfecta, ergo, etc.; exemplum: [L,BP,BP,B,B,B,BP,BP on staff2]

Secunda conclusio

Quod in modo perfecto longarum, stat longam esse perfectam, suis partibus propinquis existentibus imperfectis. Probatur sicut fuit probata secunda conclusio de modo maximarum ergo conclusio vera; exemplum: [[L,BP,BP,B,B,B,BP,BP,S,S,S,S,S,S,BP,BP on staff2]]

Tertia conclusio

Quod quandocumque inter duas longas de modo perfecto longarum vel inter pausam et longam vel inter punctum et longam inveniuntur due breves perfecte numerate, ultima alteratur. Probatur sicut fuit probata tertia conclusio de modo maximarum. Similiter, si ante longam idem longas, idem est iudicium; exemplum: [ClefC4,L,Lig2cdsnod,L; 3LP,Lig2cdsnod,L; L,B,pt,Lig2cdsnod,L on staff5]

[176]Quarta conclusio

Quod quandocumque inter duas longas de modo perfecto longarum remanet sola brevis perfectione numerata, imperficit primam longam se [CSIII:386b in marg.] precedentem, nisi per punctum impediatur, et tunc imperficit secundam sequentem. Probatur ista sicut fuit probata quarta conclusio de modo maximarum. Si ante longam, idem iudicium est; non autem ante longas; exemplum: [ClefC4,L,B,L,B,L; L,pt,B,L,L,pt,Lig2cdsnd; L,B,pt,B,L on staff5]

Quinta conclusio

Quod longa ante longam semper est perfecta in modo perfecto longarum nec potest imperfici si figuratur in propria figura. Probatur per quintam conclusionem de modo perfecto maximarum, ut hic: [L,L,L,BP,BP,L,L,L,BP,BP,B,L,L,L,L,BP,BP,B,L,L,L,BP,BP on staff2]

Et si breves antecedet longam vel longas, tunc sola ultima imperficiatur nisi punctus ponatur; et tunc erit perfecta. Et hec figura dicitur sincopa, ut dicetur in loco suo. Exemplum omnis: [B,L,L,L,L,Lig2d,pt,B,pt,B on staff3]

SEQUITUR DE IMPERFECTIONE IPSIUS LONGE PERFECTE,

CUIUS OMNES PARTES SUNT PERFECTE

Prima conclusio

Quod longa perfecta, cuius omnes partes sunt perfecte, potest imperfici dupliciter: vel quo ad totum vel quo ad partes. Probatur sicut probata fuit in [178]prima conclusione de imperfectione maxime perfecte, cuius omnes partes sunt perfecte, et secunda sicut secunda probatur, et tertia, et quarta, et sic de omnibus probantur ut precedentes conclusiones de imperfectione maxime.

Secunda conclusio

Quod longa, sic dicta, potest imperfici quo ad totum ab una brevi precedente vel sequente, ut hic, per exemplum: [L,B,r,B,L,r on staff1]

Tertia conclusio

Quod longa, sic dicta, potest imperfici quo ad unam eius partem propinquam, scilicet ab una semibrevi, ut hic, per exemplum: [CSIII:387a in marg.] [B,pt,S,L,r,B,L,S,r,S,L,B,r,L,S,pt,B,r on staff1]

Quarta conclusio

Quod longa, sic dicta, potest imperfici ab una alia semibrevi, et hoc quo ad secundam eius partem propinquam, ut hic, per exemplum: [B,pt,S,L,S,r,S,L,S,[B] on staff1]

Quinta conclusio

Quod longa, sic dicta, potest imperfici ab una minima, et hoc quo ad primam partem remotam sibi, ut hic: [B,pt,S,pt,M,L,pt,S,r,S,pt,M,L,S,pt,B,r,S,L,M,pt,S,B,r on staff1]

[180]Sexta conclusio

Quod longa, sic dicta, potest imperfici ab una alia minima, et hoc quo ad secundam partem eius sibi remotam, ut hic: [B,S,M,L,M,S,r,S,M,L,M,S,B,r on staff1]

Septima conclusio

Quod longa, sic dicta, potest imperfici ab una alia minima, et hoc quo ad tertiam eius partem sibi remotam, ut hic: [L,pt,S,pt,M,pt,M,L,M,S,r,S,pt,M.L,M,pt,M,S,B,r on staff1]

Ottava conclusio

Quod longa, sic dicta, potest imperfici ab una alia minima, et hoc quo ad quartam eius partem remotam, ut hic: [L,pt,S,pt,M,pt,M,L,M,pt,M,S,r,S,pt,M,pt,M,L,M,pt,M,S,B,r on staff1]

Et plus non potest imperfici. Ratio est quia est imperfecta ipsa et omnes partes eius. Valet ergo duas breves imperfectas, que valent quatuor semibreves, que continent in se valorem otto minimarum. Valebat prius tres perfectas breves, que erant valoris novem semibrevium, que continebant in se vigintiseptem minimas. Et hec de imperfectione ipsius sufficiat.

[182][CSIII:387b in marg.] SEQUITUR DE TEMPORE PERFECTO

de quo hec sit prima conclusio

Quod brevis in tempore perfecto valet tres semibreves. Probationes ponuntur hic sicut posite fuerunt in modo perfecto maximarum, mutato enim vocabulo, scilicet: ubi dicebatur maxima dicitur brevis; ut hic, per exemplum ponitur: [B,S,S,S,r,S,S,S,r,B,r,S,S,S,r on staff1]

Secunda conclusio

Quod in tempore perfecto, stat brevis fore perfecta, suis propinquis partibus existentibus imperfectis. [[B,BP,S,S,S,BP,M,M,M,M,M,M,BP on staff2]]

Tertia conclusio

Quod quandocumque inter duas breves temporis perfici vel inter pausam et brevem vel inter punctum et brevem inveniuntur due semibreves perfecte numerate, ultima alteratur, id est valet duas, ut hic in alia parte monstratur. Idem est ante brevem vel breves; exemplum: [B,S,S,B,2LP,BP,S,S,B,2LP,S,S,S,pt,S,S,B,2LP,S,S,B,2LP on staff3]

Quarta conclusio

Quod quandocumque inter duas breves temporis perfici remanet sola semibrevis, perfectione numerata, imperficit primam se precedentem, nisi punctus ponatur, et tunc imperficit secundam se sequentem immediate. Idem si ante brevem ponatur, et non breves, ut hic: [B,S,B,BP,B,pt,S,B,BP,S,B,BP on staff2]

[184]Quinta conclusio

Quod in tempore perfecto, brevis ante brevem numquam erit imperfecta si in propria figura figuratur, ut hic: [S,B,B,r,S,B,B,B,B,B,B,r on staff1]

et tunc ultima imperficitur, nisi punctus ponatur, ut hic: [S,B,B,B,[pt],[S],S,pt,L,BP on staff2]

SEQUITUR DE IMPERFECTIONE BREVIS PERFECTE,

CUIUS OMNES PARTES SUNT PERFECTE

Qualiter autem imperficiatur videndum est, et [CSIII:388a in marg.] ut magis sit clarum, accipiatur brevis perfecta, cuius partes sunt perfecte; et sit ista prima conclusio.

Primo conclusio

Quod brevis perfecta, cuius partes sunt perfecte, potest imperfici dupliciter: quo ad totum et quo ad partes tantum propinquas. Probationes ponuntur hic quemadmodum in imperfectione maxime perfecte, cuius omnes partes sunt perfecte.

Secunda conclusio

Quod brevis perfecta potest imperfici quo ad totum ab una semibrevi precedente vel sequente, ut hic, per exemplum: [S,B,r,B,S on staff1]

Tertia conclusio

Quod brevis, sic dicta, potest imperfici ab una minima quo ad unam partem propinquam, ut hic: [S,B,M,r,M,B,S,r on staff1]

Quarta conclusio

Quod brevis, sic dicta, potest imperfici ab una alia minima, et hoc quo ad aliam partem propinquam, ut hic per exemplum: [S,pt,M,B,M,r,M,B,M,pt,S,r on staff1]

[186]Et pluribus modis non potest imperfici, quia remanet imperfecta ipsa et eius partes. Est enim valoris duarum semibrevium imperfectarum, que valent quatuor minimas. Valebat prius tres semibreves perfectas, que erant valoris novem minimarum.

SEQUITUR DE PROLATIONE PERFECTA SIVE MAIORI

Prima conclusio

Quod semibrevis maioris prolationis valet tres minimas. Probationes erunt hic sicut posite fuerunt in modo perfecto maximarum; mutato tamen vocabulo maxime in vocabulo semibrevis, et sic de aliis respective.

Quod numquam semibrevis potest esse perfecta, suis partibus existentibus imperfectis. Probatur [CSIII:388b in marg.] hoc tamen quia non habet partes nisi propinquas tantum, et cum ille partes sint minime, et cum minima taliter sit pars quod non potest esse totum, ut supra demonstratum est. Ergo conclusio vera, quia partes remanent indivisibiles.

Secunda conclusio

Quod quandocumque inter duas semibreves maioris prolationis inveniuntur due minime perfectione numerata vel inter pausam et semibrevem vel inter punctum et semibrevem, ultima alteratur; ut hic, per exemplum: [S,M,M,S,2LP,S,M,M,S,2LP,SP,M,M,S,2LP,S,M,pt,M,M,S,L,2LP on staff3]

Tertia conclusio

Quod quandocumque inter duas semibreves maioris prolationis remanet sola minima perfectione numerata imperficit primam se precedentem, nisi [188]punctus ponatur, et tunc imperficit secundam sequentem. Et si ante semibrevem reperitur, idem est iudicium, ut hic: [S,M,S,BP,S,pt,M,S,BP,S,pt,M,S,BP,M,S,BP on staff2]

Quarta conclusio

Quod semibrevis in maiori prolatione posita ante semibrevem semper erit perfecta, dummodo in propria figura figuretur, ut hic: [S,S,S,S,S,BP,S,S,S,BP,M,S,S,BP on staff2]

Tunc ultima imperficitur, nisi punctus ponatur, ut hic: [M,S,S,S,S,S,S,pt,M,pt,M,BP,M,S,S,S,S,pt,M,pt,M,BP on staff2]

Et hec figuratio dicitur sincopa.

SEQUITUR DE IMPERFECTIONE IPSIUS

SEMIBREVIS PERFECTE

de qua hec sit prima conclusio

Quod semibrevis maioris prolationis potest imperfici quo ad totum ab una minima, ut hic: [CSIII:389a in marg.] [[S,M,BP,M,S on staff2]]

Secunda conclusio

Quod semibrevis maioris prolationis non potest imperfici quo ad partes. Ratio quia partes sue sunt indivisibiles; ergo etc. Et hec de imperfectione sufficiant.

[190]SEQUITUR DE MODO IMPERFECTO MAXIMARUM

et hec sit prima conclusio

Quod maxima imperfecta de modo imperfecto maximarum, cuius omnes partes sunt perfecte, non potest imperfici quo ad totum. Ratio: quia non est divisibilis in tres partes equales. Probatur cum in iure sit cautus quod nihil debeat duplici contritione contineri unico respectu. Ergo, cum ipsa sit imperfecta, amplius imperfici non debet nec potest, per consequens scilicet quo ad totum.

Secunda conclusio

Quod maxima imperfecta, cuius omnes partes sunt perfecte, potest perfici quo ad totum et dicitur perfectione accidentali non autem substantiali perfici. Probo ista per secundum principium, ubi dicitur quod imperfectum ad perfectum quandoque cominatur. Et hoc non potest fieri nisi per punctum, ut hic patet exemplum: [MX,pt,BP,MX,pt,BP,MX,pt,BP on staff2]

Tertia conclusio

Quod omnes sue partes possunt imperfici, sicut iam superius imperfecte sunt. Probatur quia sunt perfecte; ergo, etc.

[192]SEQUITUR DE LONGA IMPERFECTA,

CUIUS OMNES PARTES SUNT PERFECTE

Prima conclusio

Quod longa imperfecta de modo imperfecto longarum quo ad totum non potest imperfici. Probatur sicut probatum est supra de maxima imperfecta.

Secunda conclusio

Quod longa, sic dicta, potest per punctum perfici, ut hic: [L,pt,BP,L,pt,L,pt,BP,L,pt,BP on staff2]

Probatur sicut probatum fuit super de maxima imperfecta. [CSIII:389b in marg.] Quod omnes partes eius possunt imperfici, cum sint perfecte, hoc patet per rationes superius positas.

SEQUITUR DE BREVI IN TEMPORE IMPERFECTO

MAIORIS PROLATIONIS

Prima conclusio

Quod brevis imperfecta maioris prolationis quo ad totum non potest imperfici.

Secunda conclusio

Quod brevis, sic dicta, potest per punctum perfici, ut hic: [B,pt,BP,B,pt,BP,B,pt,BP,B,pt,BP on staff2]

Tertia conclusio

Quod partes eius possunt imperfici, cum sint divisibiles in tres partes, ut superius dictum est.

[194]SEQUITUR DE SEMIBREVIBUS MINORIS PROLATIONIS

Prima conclusio

Quod semibrevis minoris prolationis per nullo modo potest imperfici, cum nec ipsa nec partes eius sint divisibiles in tres partes; ergo, etc.

Secunda conclusio

Quod semibrevis minoris prolationis potest per punctum perfici. Hoc patet, ut hic, per exemplum: [S,pt,BP,S,pt,BP,S,pt,BP,S,pt,BP on staff2]

Si vero partes ipsius maxime vel longe vel brevis sint imperfecte, nullo modo possunt imperfici, quia nullum imperfectum potest imperfici. Et hec de perfectione et imperfectione sufficiant.

SEQUITUR DE ALTERATIONE

Ubi notandum est quod alteratio nihil aliud est quam forme alterius note reduplicatio. Et hoc potest fieri in modo perfecto, tempore, et prolatione perfecta.

Prima conclusio

Quod alteratio fit in modo perfecto, tempore, et prolatione perfecta. Hoc patet ex supradictis.

Secunda conclusio

Quod numquam aliqua nota ante minorem se vel equalem alteratur, sed semper ante maiorem vel pausam maioris. Probatur quia in iure est cautus quod par in parem nullum habere dominium. Ergo nec ante minorem alteratur; ergo conclusio vera.

[196]Tertia conclusio

[CSIII:390a in marg.] Quod nota altera potest imperfici. Probatur quia posito quod alteratio fiat in modo perfecto maximarum et longarum, tunc quelibet longa erit perfecta. Et tamen illa longa altera habet vim duarum longarum perfectarum, et tunc dicitur perfectum posse reduci ad imperfectum per imperfectionem. Ergo, etc.

Quarta conclusio

Quod longa, sic altera, potest imperfici ab una brevi, et hoc quo ad unam longam propter rationem supradictam, ut hic: [[MX,pt],B,pt,L,L,MX,r on staff1]

Et hoc quo ad totum.

[198]Quinta conclusio

Quod longa, sic altera, potest imperfici ab una alia brevi, et hoc quo ad secundam longam, cum habet vim duarum longarum perfectarum, ut supra est expressum; exemplum: [[MX,pt],B,pt,B,pt,L,L,MX,r on staff1]

Et hoc quo ad totum, quia quelibet longa divisibilis in tres partes potest imperfici ab illa tertia parte et hoc quo ad totum. Si autem partes earum sint perfecte, tam propinque quam remote, poterunt imperfici, ut supra ostensum est. Sed imperfectio debet semper sibi preponi, quia si non preponeretur, tunc ille due longe non remanerent inter duas maximas, et per consequens, ultima non esset altera. Posset tamen quis dicere quod etiam posito quod preponatur, non remanet inter duas maximas cum inter longam et primam maximam, sit illa imperfectio. Verum est quod non remaneat inter duas maximas, sed bene inter punctum et maximam, quod idem est ut supra ostensum est. Adhuc quis posset dicere quod tunc scilicet quando postponitur imperfectio, punctabo ipsam. Et sic ille due longe remanebunt inter punctum et maximam, et tunc pono conclusionem.

Sexta conclusio

Quod inter maximam de modo perfecto maximarum [CSIII:390b in marg.] et punctum, nulla nota alteratur. Et sic inter longam de modo perfecto longarum et punctum, [200]similiter de brevi in tempore perfecto, vel inter semibrevem in maiori prolatione et punctum, nulla nota alteratur. Ratio est hic quia contradicetur secunde conclusioni, que dicit quod nulla nota alteratur ante minorem se. Tunc enim bene posset poni post punctum minorem notam vel equalem; sicut ponitur quando alteratur inter punctum et maximam, bene ponitur ante punctum minor vel equalis nota et sic esset minus incongruum, ut in exemplo hic:

[Ars cantus mensurabilis, 200]

[202]Septima conclusio

Quod inter punctum et punctum, nulla nota alteratur, ut hic: [MX,L,pt,L,L,pt,L,MX,r on staff1]

Propter rationes positas in precedente conclusione, ut hic: [MX,Lig2d,pt,Lig2a,MX,r on staff1]

Prima figuratio vel primum exemplum non bene stat, quia ultima illarum duarum longarum non potest alterari ante suam equalem sed debet sic figurari; exemplum: [MX,pt,L,MX,Lig2d,MX,r,r on staff1]

[204]Si dicis mihi quod taliter dicuntur figurari, quando due longe ponuntur inter duas maximas, dico quod salva gratia, ut hic: [CSIII:391a in marg.] [[MX,pt,L],MX,pt,L,MX,MX,pt,r,r on staff1]

Dico quod ista est mala figuratio quia illa maxima que stat in loco longe alterate non potest esse aliquo modo imperfecta propter tertium principium quod similem ante similem nullo potest esse imperfectum. Ergo debet sic figurari, exemplum: [[MX,pt,L],MX,Lig2d,MX,pt,r,r on staff1]

Secundum exemplum bene stat et secundum regulam regulatum: [MX,Lig3cdsnoda,pt,L,L,MX on staff1]

Tertium exemplum est pessime sed dicitur figurari sicut primum: ad hoc, ut non alteretur nota ante minorem se, ut hic: [[MX,pt,Lig2dMX,Lig3aod,MX,pt,r,r on staff2]]

Quartum, eodem modo, et sic de quinto et de omnibus aliis, ut dictum est de his.

[206]Sicut dictum est de alteratione in modo maximarum respectu longarum, ita intelligendum est de ipsa in modo longarum respectu brevium, et in tempore perfecto respectu semibrevium, et in maiori prolatione respectu minimarum. Et hoc de alteratione sufficiat.

[208]SEQUITUR DE SINCOPA

Unde sincopa est quo ad totum alicuius note mediante imperfecto vel divisio facta in modo, tempore, vel prolatione. Dixi imperfectio quo ad modum, tempus, vel prolationem perfectam; dixi divisio et hoc quo ad modum, tempus, vel prolationem imperfectam.

Prima conclusio

Quod sincopa fiat in modo perfecto maximarum. Est ibi reperire tres longas, quarum una preponatur [CSIII:391b in marg.] maxime vel maximis. Que per connumerationem reducitur ad alias duas postpositas, quemadmodum pars in suo toto, ut hic: [L,MX,MX,MX,pt,L,pt,L,r on staff1]

Et nota quod maxima ultima punctata, quod si non punctaretur, tunc ad ipsam reduceretur, ut hic: [L,MX,MX,MX,r,r on staff1]

[210]Secunda conclusio

Quod si ille due longe preponerentur et una postponeretur, idem est iudicium, ut hic: [L,pt,L,MX,MX,MX,pt,L,r on staff1]

Probatur conclusio: cum modus sit perfectus, nec ultima longa possit alterari per punctum; et cum illa prima nullum alium locum possit habere, quia omnes maxime sunt perfecte per tertium principium, quod simile ante simile positum semper erit perfectum; et cum ultima sit similiter punctata et per consequens non possit imperfeci, ergo, etc. Sic probatur secunda.

Tertia conclusio

Quod nota per sincopam reducta dicitur habere priorem locum, quem potest habere per regulam iuris, qui prior est tempore potior est in iure. Ergo ipsa prius debet colorari quam aliqua alia.

Quarta conclusio

Quod idem est si fiat sincopa in modo perfecto longarum respectu brevium et si fiat in tempore perfecto respectu semibrevium, vel in maiori prolatione respectu minimarum. Ratio: quia de similibus idem iudicium est.

[212]In maiori prolatione, multe sincope inveniuntur et varie, quamvis sint idem in substantia, et primo invenio in motecto Ida capillorum talem sincopam, ut hic: [CSIII:392a in marg.] [S,pt,M,Lig2cssnod,Lig2cssna,pt,MP,pt,M,L,BP,S,pt,M,S,S,pt,M,pt,MP,L,BP on staff2]

Illa prima minima reducitur cum illis duabus posterioribus scilicet cum pausa minime et minima. In Gloria eiusdem fratris minoris, invenio istam, que Gloria incipit: [S,pt,M,Lig2cssnod,S,S,S,Sv,MX,2LP,2LP on staff3]

Et reperitur ibidem ista alia: [S,pt,M,pt,M,[pt],F,F,MX,2LP,2LP on staff3]

In prima sincopatione, illa minima reducitur ad semibrevem vacuam. In secunda vero ille due minime punctate reducuntur cum illis duabus semibrevibus imperfectis, et prima cum prima et secunda cum secunda; et prima debet habere priorem locum.

[214]In Credo Fratris Nicholai de Aversa Ordinis Celestinorum, invenio duas sincopas, sed non videntur varie, ut hic: [S,M,pt,M,pt,M,S,M,pt,M,S,SP,2LP,S,M,pt,S,M,pt,M,pt,M,S,M,S,M,pt,M,S,SP,2LP,2LP on staff3]

In tali sincopatione, illa prima minima sic punctata ex utraque parte reducitur cum illis duabus ultimis in medio punctatis.

In uno alio Credo et iterum venturus est et cuius regni non erit finis de notis rubeis, ignoro tamen cuius magistri opus sit, invenio talem sincopationem, ut hic: [S,pt,MP,pt,M,Lig2cssnod,pt,M,S,SP,2LP,S,pt,MP,pt,MP,S,S,S,S,pt,M,S,SP,2LP on staff3]

In talibus figurationibus, illa ultima minima reducitur cum illis duabus ochetis sic punctatis vel cum illo ocheto et illa minima sic punctata.

Vidi in uno matiale quod incipit Apresso di un [CSIII:392b in marg.] fiume etc. quod est minoris prolationis, et est congruam dicti magistri nostri talem sincopationem, ut hic: [S,M,SP,M,M,M,M,M,L,3LP,S,M,S,S,S,M,M,M,L,3LP on staff4]

[216]Et hoc dico propter pausam que non dicitur poni in sincopa; sed credo quod est secundum artem italicorum.

Quinta conclusio

Quod si fiat sincopa in modo imperfecto maximarum, est ibi reperire duas longas, quarum una preponitur maxime vel maximis et altera postponitur, ut hic: [L,MX,MX,L,2LP,2LP,L,MX,MX,MX,MX,MX,MX,L,2LP,2LP on staff3]

Sic etiam fit si fit in tempore imperfecto respectu semibrevium et in minori prolatione respectu minimarum.

Sexta conclusio

Quod sincopa non datur ultra pausam. Non video quomodo magister meus hoc posuit, cum pausa habeat vim sue note. Et sicut longa alteratur ante maximam, sic et ante pausam maxime; et sicut longa imperfecit maximam, ita et pausa longe; et sic de singulis et de omnibus aliis. Ergo dicamus cum Donato: nulla ratione cogente sed sola auctoritate veterum. Nisi esset quod sincopa est fortior actus qui sit in musica, et ideo causa levitatis et melioris eusonie, hoc fit quia propter aspirationes pause cantans ibi deciperetur. Non video aliam rationem; et hoc de sincopa sufficiat.

SEQUITUR DE SIGNIS

Prima conclusio

Quod quadrangulus cum tribus tractulis ponitur pro modo perfecto non ratione quadranguli, sed ratione illarum trium linearum que perpendiculariter [218]ibi cadunt, quibus designatur quod modus est perfectus quia modus perfectus dividitur in tres partes, ut supra ostensum est, ut hic: [R3rvd]

Secunda conclusio

Quod quadrangulus cum duabus lineis ibi perpendiculariter cadentibus ponitur pro modo [CSIII:393a in marg.] imperfecto propter rationem supradictam, ut hic: [R2rvd]

Tertia conclusio

Quod circulus ponitur pro tempore perfecto ratione sue perfectionis et non ratione sue figure, ut hic: [O]

Quarta conclusio

Quod semicirculus ponitur pro tempore imperfecto ratione sue imperfectionis et non ratione sue figure, ut hic: [C]

Quinta conclusio.

Quod si in circulo ponuntur tres puncti, maiorem prolationem designant ratione perfectionis, ut hic: [O3d]

Sexta conclusio

Quod si in circulo ponuntur duo puncti, designant minorem prolationem ratione imperfectionis, ut hic: [O2d]

Septima conclusio

Quod si in semicirculo ponuntur tres puncti, maiorem prolationem designant ratione perfectionis, ut hic: [C3d]

Ottava conclusio

Quod si in semicirculo ponuntur duo puncti, minorem prolationem significant, ut hic: [C2d] [CSIII:393b in marg.] Et hoc de signis sufficiat.

[220]SEQUITUR DE RUBEIS FIGURIS ET VACUIS

Prima conclusio

Quod quandocumque nigre sunt perfecte, rubee vel vacue semper erunt imperfecte. Probatur cum talis variatio non fiat sine causa, et omne quod est in musica aut est perfectum aut imperfectum. Cum ille rubee vel vacue non sint perfecte ergo erunt imperfecte. Tenet consequentia a sufficienti divisione, ut hic: [R3rvd,MX,L,L,MX,L,pt,L,MX,3LP,3LP,MXv,Bv,Lv,MXv,3LP,3LP,L,Lig2a,L,B,pt,B,L,3LP,3LP,Lv,Bv,Bv,Lv,Bv,Bv,Lv,3LP,3LP,O,B,S,S,B,S,pt,S,B,3LP,3LP,Bv,Sv,Sv,Bv,Sv,Sv,Lv,3LP,3LP,O3d,S,S,M,M,S,M,pt,M,M,S,L,3LP,3LP,Sv,Mv,Mv,Sv,Mv,Mv,Sv,Lv,3LP,3LP on staff4]

[222]Secunda conclusio

Quod quandocumque nigre sunt imperfecte, rubee vel vacue sunt perfecte propter eamdem rationem, ut hic: [R3rvd,MX,L,L,MX,L,MX,3LP,3LP,MXv,Lv,Lv,MXv,Lv,Bv,MXv,3LP,3LP,L,B,B,L,Lig4adacddx,3LP,3LP,Lv,Bv,pt,Bv,Lv,Lig2vdMX,3LP,3LP,O,B,S,S,B,S,B,S,B,3LP,3LP,Bv,Sv,Sv,Bv,pt,Sv,Bv,pt,Sv,pt,Sv,Lv,3LP,3LP,C3d,S,M,M,S,M,M,S,M,M,B,3LP,3LP,Sv,Mv,Mv,Mv,Sv,Mv,Mv,Sv,MXv,3LP,3LP on staff4]

Et nota quod tales figurationes non sunt nisi in modo, et tempore, et prolatione perfecta.

[224]Tertia conclusio

[CSIII:394a in marg.] Quod inveniuntur quandoque semibreves vacue vel rubee, quarum tres ponuntur pro tempore imperfecto maioris prolationis, ut hic: [Sv,Sv,Sv] vel sic [F,F,F] vel sic [Sr,Sr,Sr]. Quandoque quatuor ex istis rubeis vel vacuis ponuntur, quatuor per tempus in tempore imperfecto maioris prolationis, ut hic: [Sv,Sv,Sv,Sv] vel sic [Sr,Sr,Sr,Sr] vel sic [F,F,F,F]. Consideret ergo unusquisque vestrum [226]quod hoc non est bene positum. Ratio: quia tamen quelibet illarum valeret duas minimas perfectas, loquor de primis, et quelibet istarum secundarum valeret duas minimas imperfectas. Ergo distinctio debet esse inter eas, cum sint diverse qualitatis. Huc usque dicamus ergo primas esse bene figuratas, secundas autem minime. Sed oportet quod sint rubee vel vacue, cum sint minoris valoris, vel plene habeant caudas ex utraque parte ut hic [F,F,F,F] vel sic [Sv,Sv,Sv,Sv].

[228]Quarta conclusio

Quod inveniuntur etiam minime imperfecte, quarum quatuor ponuntur pro tribus et hoc in maiori prolatione, ut hic:

[Ars cantus mensurabilis, 228,1]

Ergo si nigre erunt minoris prolationis, rubee vel vacue dicuntur esse maioris prolationis. Probatur per tertiam conclusionem, ut hic: [CSIII:394b in marg.]

[Ars cantus mensurabilis, 228,2]

In hoc cantu, ponuntur ille minime tres pro quatuor; et minus bene, dicamus, quia in tempore perfecto minori prolatione, ponimus minimas rubeas vel vacuas quarum dantur tres pro duabus; et minus bene, quia sicut in tempore imperfecto maioris prolationis, dantur quatuor rubee vel vacue pro tribus nigris, sic hic debet esse e converso. Et si consideramus conclusiones prius [230]positas, debentur poni prout posite sunt; sic fiat in modo et tempore, quia non debet servari in prolatione.

Quinta conclusio

Quod quandoque ponuntur sex pro sex minimis, sed tamen, mutatur qualitas cantus. Verbi gratia, reperuntur sex minime temporis perfecti minoris prolationis ac si essent temporis imperfecti maioris prolationis. Et hoc maxime gallici servant in illo rondello Rose sans per. Tempore existante perfecto [232]minoris prolationis sed suus tenor est imperfectus maioris prolationis et contratenor est imperfectus minoris prolationis.

[Ars cantus mensurabilis, 232; text: Rose sans per, Tenor, Contratenor]

[234][CSIII:395a in marg.] Hec quoque magister Iohannes de Muris videtur consentire cum dicit quod nonnulli cantores imperficiunt brevem imperfectam maioris prolationis ut esset brevis perfecta minoris prolationis, ut puta, Gulielmus de Mastodio dicit ibi mutare qualitatem, ut hic:

[B,M,M,pt,B,M,M,B; M,M,B,M,M,B,L on staff5]

Et e contra, ut hic:

[M,B,M,pt,M,B,M,B; M,B,M,pt,M,B,M,L on staff5]

Sic etiam et nos possumus facere in nostro discantu probatur. Non gaudent tempore maiori privilegio quam nos, quamvis lex dicat quod auctor legis non [236]tenetur ad ipsius observantiam. Ego volo praticare capitulum cum omnibus constet parere legem quam tu ipse tuleris. Ergo, etc., ut habes hic:

[Ars cantus mensurabilis, 236; text: Discantus, Alius discantus]

[238][CSIII:395b in marg.] Sic etiam si cantus est perfectus minoris, possumus discantare supra talem tenorem, scilicet perfectum minoris prolationis, imperfectum maioris, ut hic:

[Ars cantus mensurabilis, 238; text: Discantus, Tenor]

Et sic de aliis, facimus totum contrarium quandoque cantamus per perfectum maius. Et bene potest esse, sed non in figuris rubeis vel vacuis. Nonnulla dico ad exercitationem illorum, ut habeant materiam aliquid dicendi.

Pro conclusione tenendum est ergo quod minime, tam in maiori prolatione posite quam in minori, dum proprie figurentur scilicet nigre semper sunt perfecte, ut demonstratur in rondello illo Rose sans per, si quis bene considerat. [240]Et Nicholaus de Aversa, Ordinis Celestinorum, cum dixit, quod Cecchus de Florentia in discantu illius sue ballative posuit semibreves rubeas [CSIII:396a in marg.] imperfectas et male, salva pace, quod in hoc non peccavit, sed peccavit in tenore ponendo semibreves rubeas cum sit minoris prolationis tenor ille. Parcat mihi ergo reverentia utriusque, quod male intellexerunt regulam magistri Iohannis de Muris, cum dixit: si nigre sunt perfecte rubee erunt imperfecte et e converso; quia illud et e converso non notat varietatem temporis, modi, vel prolationis, sed identitatem. Ita quod e converso id est si in modo, et tempore, et prolatione perfecta erunt nigre imperfecte, rubee vel vacue sunt perfecte. Et si erunt eedem nigre perfecte, rubee vel vacue erunt imperfecte. Et sicut ponuntur tres semibreves in maiori prolatione rubee pro duabus nigris, ita versa vice in eadem ponuntur tres nigre pro duabus rubeis vel vacuis. Sed debent ponere semibrevem nigram et punctatam quia punctum habet perficere longam id in modo, brevem in tempore, semibrevem in prolatione imperfecta in modo, tempore, et prolatione perfecta; punctus non exercet ibi talem officium nec contrarium, sed bene evacuatio ut patet in quampluribus Gloriis, rondellis, et motectis. Sic utuntur galli in eorum rondellis: loco minoris, ponunt semibrevem punctatam. Sic Perinetus in sua Gloria et Credo sic in illo magno motecto Rex Karole invenitur expressum. Sic et Frater Nicholaus de Aversa in suis cantilenis, quamvis in arte teneat contrarium, sic et omnes [242]generaliter artem gallorum imitantes. Figuratio autem Cecchi de Florentia, hec est, ut hic:

[Ars cantus mensurabilis, 242; text: Donna che d'amor sente, Tenor]

[244]Sic ergo patet quomodo tenor exstante de minori perfecto, discantus potest esse de maiori prolatione, [CSIII:396b in marg.] et tenor exstante de minori imperfecto, discantus potest esse maius imperfectum.

[Ars cantus mensurabilis, 244]

[246]Vidi a Fratre Nicholao de Aversa ponere tales figuras pro minimis imperfectis, quatuor pro tribus, sed tunc nescio unde extrasserit. Hoc potius voluntariam positionem iudico.

[Ars cantus mensurabilis, 246]

[248]Ponit etiam dictus Frater Nicholaus de Aversa, Ordinis Celestinorum, semiminimas, quarum quatuor ponit pro duabus, ut hic:

[Ars cantus mensurabilis, 248]

Queritur ergo quare semibreves rubee caudantur ex utraque parte? Dico quod sunt semibreves minoris imperfecti. Quando ponuntur quatuor minimis pro tribus, sunt composite ex [CSIII:397a in marg.] minimis imperfectis; sic et ille sunt composite ex minimis imperfectis, ergo nulla differentia in valore. Quia sicut ille minime in minori imperfecto reduplicato ponuntur quatuor pro tribus, sic et iste ponuntur tres pro duabus. Solum varietas attenditur circa prolationem quia alius et alius modus pronunciandi.

[250]Preterea sicut nigre tam imperfecti minoris quam imperfecti maioris dicuntur imperfecte, scilicet minime sic et rubea vel vacue tam imperfecti minoris quam imperfecti maioris dicuntur imperfecte et e converso, ut supra ostensum est.

Semiminime, vero quando in cantu, ponuntur sic debent figurari sicut supra iacent ad differentiam minimarum imperfectarum, vel debent figurari nigre vacue vel cum caudis sic et retortis.

Sed vere, secundum artem, non solum semiminima non est danda, verum et minima imperfecta. Videamus primitus, si minima imperfecta non est danda, ergo nec semiminima tenet consequentia, quia de maiori ad minus distributive arguendo est bona consequentia. Assumptum probatur quia ultra minimum non datur, quod patet per quid nominis ipsius minimi.

Sexta conclusio

Ponunt etiam galli aliam figuram, que appellantur quietantia, et hoc quidem approprietate sua sumpsit sibi nomen, quia in ipsa cantores quiescunt, velut hic:

[Ars cantus mensurabilis, 250]

[252]Et sciendum quod in omnibus partibus prolationis, talis figuratio potest fieri preter in minima. Ratio potest esse: quia cantus numquam finitur in minima, nec in minima cantor potest pausare quia remanet tempus incompletum; ergo, etc.

SEQUITUR DE PAUSIS

Prima conclusio

Quod ultra pausam trium temporum non est dare. Probatur cum ipsa sit perfecta et ultra perfectum nihil debet dari; ergo, etc.

Secunda conclusio

Quod pausa trium temporum numquam ponenda est nisi in modo perfecto. Probatur omne simile appetit suum simile; cum ergo pausa ipsa sit perfecta, [CSIII:397b in marg.] requirit illud quod perfectum est; non prolationem, non tempus, ergo modum. Et cum modus sit duplex, perfectus et imperfectus, non requirit modum imperfectum quia non est sibi similis; ergo, requirit modum perfectum.

Tertia conclusio

Quod pausa non imperficitur nec alteratur. Probo cum tantum partes prolationis imperficiatur perficiantur vel alterentur; ergo non pausa tenet consequentia, quia pausa non est pars prolationis. Probo assumptum: cum alteratio vel imperfectio in modo, tempore, et prolatione, et modus, tempus, et prolatio approprientur ipsis partibus prolationis tantum ergo alteratio vel imperfectio attenditur circa partes prolationis tantum.

Ad cognoscendum pausas, et quot tempora valent, est sciendum quod quot spatia occupant, tot tempora valent. De pausis autem que medium spatium [254]occupant, est tenendum quod si pausa illa ponitur sub virgula, est pausa semibrevis, si autem ponitur supra virgulam, dicitur pausa minime ut hic apparet, per exempla: [ClefC3,3LP,2LP,BP,SP,MP,2LP,3LP]

Ille pause que tangunt quatuor spatia dicuntur finales vel terminales; et hec de pausis dicta sufficiant.

SEQUITUR DE TALLA ET COLORE

Prima conclusio

Quod talla dicitur quando repetuntur eedem note sub eisdem figuris sub diversis tamen vocibus, ut apparet in tenore illius motecti Rex Iohannes.

[256]Secunda conclusio.

Quod color est quando repetuntur eedem voces sub diversis tamen figuris, ut habetur in tenore Portio nature vel Ida capillorum ut hic, per exemplum: [CSIII:398a in marg.]

[Ars cantus mensurabilis, 256]

Sic enim est color in musica, et possunt hec fieri in modo, tempore, et prolatione perfecta vel imperfecta.

SEQUITUR DE DIMINUTIONIBUS

Prima conclusio

Quod quandocumque fit diminutio in modo, tempore, vel prolatione perfecta, diminutio fit per tertiam partem. Ratio est: quia si fieret in prolatione perfecta, cum pro semibrevi debeat poni minima et cum semibrevis valeat tres minimas, ergo deberet poni minima. Et cum semibrevis dimidia, si fieret diceretur per medium. Et sic sequeretur quod minima esset divisibilis, quod est falsum; ergo, debet fieri per tertiam partem.

[258]Secunda conclusio

Quod quandocumque diminutio fit in modo, tempore, et prolatione imperfecta, diminutio fit directe per medium. Probatur cum pro longa ponatur brevis, et sic de singulis; ut cum longa [CSIII:398b in marg.] imperfecta sit divisibilis in duas partes et cum una illarum partium sit brevis, ergo, etc., ut patet in tenore supradicto illius motecti Rex Iohannes ibi est duplex diminutio, scilicet quo ad modum et quo ad tempus. Quo ad modum fit per tertium quia modus est perfectus et pro longa valente tres breves ponitur una brevis. Quo ad tempus, fit directe per medium, scilicet per brevibus tribus scilicet valentibus sex semibreves ponitur una valens tres semibreves, ut in hoc exemplo:

[Ars cantus mensurabilis, 258]

Et hoc de musica mensurabili dicta sufficiant: de modo, autem tempore, et prolatione, et de imperfectione maxime perfecte, longe, brevis, et semibrevis. Clarius patet et patuit in anterioribus figuris in principio vel ante principium huius operis, figuratis ac de alteratione.

This website is subject to a Creative Commons Attribution 4.0 International License. First published on December 13, 2025 by The Fenyx Group.