FENYX : ALTER THESAURUS SCRIPTORUM MUSICORUM

Antonius de Luca

Ars cantus figurati

Period: 15th

Source: Antonius de Luca, Ars cantus figurati; Capitulum de quattuor mensuris; Tractatulus mensurationum; Compendium breve de proportionibus; Tractatulus prolationum cum tabulis, ed. Heinz Ristory, Corpus scriptorum de musica, vol. 38 (n.p.: American Institute of Musicology / Hänssler-Verlag, 1997), 24–59.

Electronic version prepared by Thomas J. Mathiesen E, Katherine Clark C, and Andreas Giger A for the Thesaurus Musicarum Latinarum, 1999.

Concordances
Lexicon musicum Latinum:
Antonius de Lucca: Ars cantus figurati
ANT. LUCC.
RISM:
B-Br II 785, 1v-8v
Save the TEI file of this treatise ! You can also download the full TML dataset
Back to the list

[421]Antonii de Luca

Ars cantus figurati

Qualiter in arte practica mensurabilis cantus erudiri mediocriter affectans, ea scribat diligenter que secuntur summarie compilata, secundum magistrum Joannem de Muris, quam michi Antonio de Luca, ordinis Servorum, declaravit, legit perfecte que aperuit Magister meus dominus Laurentius de Urbe Veteri, ac etiam in arte peritissimus, nec non etiam in omnibus aliis, et per maxime cantus cujuscunque conditionis et canonicus ecclesie Sancte Marie Majoris, diligenter attendens cui Dominus benedicat in secula seculorum, amen.

[422]De ligaturis.

Alius modus de ligaturis secundum aliquos.

Nota: quidam tractatus de ligaturis et valore earum inperfecta minori, et quomodo in eisdem ligaturis dicernantur semibreves et breves et longa:

[CSIV:422,1; text: 1x, 1, 2, 3, 4, 5, 6, 9]

Sequitur de simplicibus et valore earum in prolationibus imperfectis:

[CSIV:422,2; text: 12, 6, 3, x, 4, 2]

Sequitur de ligaturis et valore earum in prolatione imperfecta minore, et quomodo in eisdem ligaturis discernantur note ad invicem, ut supra:

[CSIV:422,3; text: x, 1, 2, 3, 4, 6, 12]

Nunc breviter videndum est de simplicibus et ligaturis earum in prolatione imperfecta per medium, et quomodo in eisdem ligaturis discernantur note ad invicem, ut supra.

In hac prolatione mediata paucae sufficiunt figurae, quia illae quae hic superius sunt positae in prolatione minori perfecta possunt servire etiam huic prolationi. Sufficeret enim quod dictum est superius, videlicet quod notae minuunt seu dimittunt medietatem valoris quam habent in prolatione minori imperfecta, ut supra dictum est. Tamen ad declarationem seu ad clariorem intelligentiam aliquas modicas figuras representabimus:

[CSIV:422,4; text: 1, 2, 4]

[423]De ligatura binaria in prolatione perfecta et imperfecta minori.

Nota quod aut prima nota habet tractum, aut non. Si sic, aut habet sursum aut deorsum. Si sursum, tunc utraque valet unam semibrevem pro singula; et hoc tam in ligaturis obliquis quam in rectis, et in omnibus prolationibus.

Quando vero prima nota habet tractum deorsum, tunc aut prima nota sub est sequenti, aut super est. Si sub est, tunc tam in rectis quam in obliquis utraque est brevis. Si super est, tunc in rectis prima est brevis, secunda est longa. In obliquis autem, utraque est brevis; frustra tamen fit tractus inferius, quando prima nota substat, cum nichil augeat vel minuat eidem note.

Quando autem prima nota nullum penitus habet tractum sursum vel deorsum, tunc aut prima sub est, aut super est sequenti ut supra. Si sub est, tunc tam in rectis quam in obliquis utraque est brevis. Si super est, tunc in rectis utraque est longa. Primo, ratione preeminentiae; secundo, ratione dependentiae.

In obliquis autem prima est longa, secunda vero brevis. Cum autem praeponitur tractus vel asta, intellige de asta seu tractu a parte ante note sive ascendente sive descendente. Quae autem fiunt a parte post, non astae vel tractus, sed caudae potius nuncupantur. Hodie tamen interdum a modernis cantoribus etiam fit tractus ascendens a parte ante loco caudae contra naturam, et in hoc in longis et maximis, quia solae sunt.

In ligaturis autem tantummodo fieri solet cauda descendens; nam caudae ascendentes, non caudae, sed ligaturae dicuntur. Excipitur ultima in qua fit cauda descendens vel ascendens ad libitum. Sed tantum a parte post. Si quadra cum tractu, seu proprietate a parte anteriori, hoc interdum ponitur pro semibrevem.

Et generaliter nota ubicumque quadram seu brevem sub distinctione prefata caudatam inveneris, semper illa nota efficitur longa, sive dependet a praecedente, sive super sit eidem, sive sit ligata, sive sola. Possunt tamen istae longae in ligatura etiam absque cauda fieri, sed tunc cognoscuntur per dependentiam earum in ultima et per supereminentiam in prima, ut supra dictum est et dicetur inferius.

Quando autem sunt solae tunc semper caudantur modo prefato, ut supra.

Si vero tales quadrae non sunt caudatae, sed tractae inferius, erunt breves.

Si superius, erunt semibreves, ut supra.

Hic tamen tractus, tam superior, quam inferior, non consuevit fieri praeterquam in ligaturis.

Maximae etiam possunt caudari vel non ad libitum, etiam si solae sint. Haec subjacent distinctioni praefatae longarum, quia sive dependant in ultima, sive non; sive supereminant in prima, sive non; sive in ligatura, sive non; semper sunt maximae et ejusdem valoris.

Semibreves autem, quando sunt caudatae sive protractae, non semibreves, sed minimae vocantur. Et istae minimae, quia non possunt caudari, seu protrahi ante et retro, sicut praedictae maximae et longa, sed in medio earum tantum. Propterea illa cauda, tractus seu asta, potest ascendere et descendere ad libitum. Communiter tamen omnes caudae in maxima et longa potius descendunt, et potius et communius. In minima et inferioribus ea ascendunt, nisi alias per scriptum vel per notas superiores vel inferiores impediantur.

De ligatura ternaria in prefatis duabus prolationibus.

Nota quod aut prima habet tractum aut non. Si sic, aut habet sursum aut deorsum; si sursum, tunc in perfecto minori prima valet unam semibrevem, secunda duas, tertia tres; in imperfecto autem minori, prima valet unam, secunda similiter unam, tertia duas. Et vocatur ista tertia in utraque prolatione esse brevis. Si tamen ista tertia [424]que est ultima caudata, vel etiam si non sit caudata, sed dependet a sua immediate precedente, et sit quadra, tunc non est brevis, sed longa.

Si autem habet tractum deorsum, tunc omnes tres sunt breves in utraque prolatione, nisi aliqua earum sit caudata, vel nisi ultima dependeat a sua immediate precedente, et sit quadra; quia tunc tales note sunt longe, ut supra etiam dictum est in ligatura binaria.

Notae autem quae non sunt quadrae sicut sunt in baculis obliquis seu transversalibus, licet dependeant, non possunt esse longae ratione ejus dependentiae, nec ratione caudae quia nunquam caudantur cellules in fine, sed tantummodo ipsa ultima erit brevis. Dico in ligatura ternaria et ulteriori, secus in binaria, ut supradictum est. In reliquis vero notis excepta hac ultima non est distinctio inter quadras et non quadras.

Quando vero prima nota nullum penitus tractum habet, tunc si secunda supergradiatur primam, et tertia secundam gradatim, omnes tres sunt breves in utraque prolatione. Si autem secunda supergradiatur primam et tertiam, tunc prima et secunda sunt breves; tertia vero longa propter ejus dependentiam, et hoc in utraque prolatione praefata. Si vero omnes descendunt gradatim, tunc in utraque prolatione prima est longa dignitate praeeminentiae, secunda brevis, tertia longa ratione dependentiae.

Quotienscumque tamen aliqua vel aliquae earum trium sint caudatae modo prefato, tunc semper tales notae sunt longae, ratione caudarum et haec licet alias non dependeant vel superemineant, ut supra; diversimode tamen valebunt prefatae breves et longae juxta diversitatem prolationum suarum ut supra.

De ligatura quaternaria et ulteriori in prefatis prolationibus.

Ligaturae quaternariae et ulterioris eadem est distinctio de ipsis in omnibus, et per omnia sicut de ternariis, nisi quo ad ultimam; quae ultima etiam in hac quaternaria et ulteriori utraque sit brevis vel longa cognoscetur per eandem distinctionem quae habetur supra in ternaria. Ceterae vero intermediae ab ultima usque ad tertiam inclusive omnes pro brevibus computantur, etiam si non sint quadrae ut supra.

De alteratione sub brevitate.

Nota quod ubi est perfectio numeri, ibi est alteratio; apellatione numeri perfecti intelligitur numerus ternarius. Quae perfectio invenitur in modo perfecto, quia in eo alterantur breves: [Lv,pt,Bv,Bv,Lv on staff2] secunda alteratur. Invenitur in tempore, quia in eo alterantur semibreves: [Bv,pt,Sv,Sv,Bv on staff2] Invenitur in prolatione, quia in ea alterantur minimae: [Sv,pt,Mv,Mv,Sv on staff2]

Est autem inventa alteratio ut perfectio numeri compleatur scilicet: vel modi aut temporis seu prolationis.

Nota quod: [MXv,Lv,Bv,Sv,Mv on staff2], istae quatuor notae post maximam habent imperficere maximam; sic quo ad totum [Lv]; seu ad propinquiorem partem [Bv] quo ad partem remotam [Sv] quo ad partem remotiorem [Mv] quo ad partem remotissimam.

In alio autem loco diximus qualiter maxima modi majoris imperficitur a parte post, nunc dicendum est quod simili modo imperficitur a parte ante, ut hic patet:

[Lv,MXv; Bv,Bv,Bv,Bv,MXv; Bv,Bv,Bv,Lv,Lv,MXv; Sv,Sv,Sv,Sv,Sv,Sv,Sv,Sv,Sv,Sv,Lv,Lv,MXv on staff2]

Nunc vero dicendum est maxima imperfecta perficitur scilicet sic: per additionem mediae partis sui valoris. Nam si maxima modi majoris imperfecti valet duas longas, tunc media pars duarum longarum est una longa vel ejus valor, quod est [425]punctus; tunc si ista maxima: [MXv] valet duas longas, addito puncto valet tres, ut hic: [MXv,pt]

Et tum cum puncto est perfecta; et sic etiam est de longa imperfecta modi minoris de tempore imperfecto; et de prolatione minori sive imperfecta. Exempla: [Lv,pt,Bv,pt,Sv,pt on staff2]

Ubi prius erant imperfectae, nunc cum puncto sunt imperfectae; et talis inperfectio istis regulis posita consistit solum in numero ternario, quia ibi perfectio, ibi etiam inperfectio. Nam super id dicendum est de imperfectione et qualiter perfecta imperficitur ac etiam quando inperfecta perficitur medietate puncto: [MXv,Bv,pt,Lv,Bv,pt,Bv,Sv,pt,Sv,Mv,pt,MXv,Bv on staff2]

Nunc est quando maxima modi majoris imperficitur quoad partem remotam, et tunc talis maxima dicitur esse tempus perfecti. Et illa talis brevis inperficiens maximam respectu longae inperficit: [MXv,Sv,pt on staff2]

Nunc est quando maxima modi majoris imperficitur quoad partem remotiorem; et tunc talis maxima dicitur esse majoris prolationis; et illa talis semibrevis imperficiens maximam imperficit eam respectu temporis: [MXv,Mv,pt on staff2]

Nunc est quando maxima modi majoris imperficitur quoad partem remotissimam, et tunc talis maxima dicitur esse majoris sive perfectae prolationis; et illa talis minima inperficiens maximam inperficit eam respectu prolationis sive semibrevis.

Superius dictum est de imperfectione maximae modi majoris, nunc dicendum est de longa minoris. Et prima notandum est quod quando longa modi minoris imperficitur, sic: [Lv,Sv,Bv on staff2]. Scilicet per abstractionem tertiae partis sui valoris et quoad totum et quoad partem propinquam. Et nunc dicendum est quod si modus perfectus minor: [MXv,Sv,pt on staff2]

Nunc est quando longa modi minoris imperficitur quoad partem remotam; et tunc talis longa dicitur esse temporis perfecti; et talis semibrevis imperficiens eam respectu temporis:

[MXv,Bv,pt,Lv,Bv,Lv,Bv,Sv,pt,Sv,Mv,pt on staff2]

Nunc est quando maxima modi majoris imperficitur per remotiorem tertiae partis sui valoris, et tunc imperficitur quoad totum et quoad se, et quo, ad partem propinquam; et tunc dicitur esse modus major.

Maxima perfecta cujus longae sunt perfectae:

[MXv,Lv,Lv,Lv,Bv,Bv,Bv,Bv,Bv,Bv,Bv,Bv,Bv on staff2]

Maxima perfecta cujus longae sunt inperfectae:

[MXv,Lv,Lv,Lv,Bv,Bv,Bv,Bv,Bv,Bv on staff2]

Maxima inperfecta cujus longae sunt perfectae:

[MXv,Lv,Lv,Bv,Bv,Bv,Bv,Bv,Bv on staff2]

Maxima inperfecta cujus longae sunt inperfectae:

[MXv,Lv,Lv,Bv,Bv,Bv,Bv on staff2]

Modus perfectus major:

[MXv,Lv,Lv,Lv on staff2]

Modus perfectus minor:

[Lv,Bv,Bv,Bv on staff2]

Modus inperfectus major:

[MXv,Lv,Lv on staff2]

Modus inperfectus minor:

[Lv,Bv,Bv on staff2]

[426]Tempus perfectum:

[Bv,Sv,Sv,Sv on staff2]

Tempus inperfectum:

[Bv,Sv,Sv on staff2]

Major prolatio:

[Sv,Mv,Mv,Mv on staff2]

Prolatio minor:

[Sv,Mv,Mv on staff2]

De puncto, et duplex dicitur seu perfectionis et divisionis.

Quando punctus ponitur post longam, ut hic:

[CSIV:426,1; text: Punctus perfectionis. Punctus divisionis.]

perfectionis esse dicitur: [Lv,pt on staff2]

Quando vero ponitur post minimam, ut hic: [Mv,pt] dicitur esse punctus divisionis, causa quia minima non dividitur in tres partes et quidquid non dividitur in tres partes non potest imperfici; ergo minima non potest perfici nec imperfici.

Et tunc quando post minimam invenitur punctus, stat ibi per divisionem, ut hic:

[Sv,Mv,pt,Mv,Mv,Sv on staff2]

Et nota quod quando ponitur punctus divisionis, tunc denotat aut perfectionem modi aut temporis sive prolationis.

Nunc est dare unum dubium alicui, quare post maximam perfectam vel post longam vel tempus sive prolationem perfectam ponitur punctus; respondeo dicendum esse quod ille punctus sic positus stat ibi ad significandum perfectionem maximae, sive longae, vel temporis aut prolationis, quia non est ultra dare punctum rei perfectae ita quod ille punctus stat solum significative.

Item non semper idem.

Exempla:

[CSIV:426,2; text: Exceptiones.]

Si punctus, etc.

De proportionibus breviter.

De proportionibus aliquid clarius tractare intendimus pro rudium acceleratione: ne prolixitatem in subscriptis regulis brevi cumpendio quibus magis utimur compilabo.

Et primo cum proportio sit quaedam habitudo duorum terminorum inter se, scilicet ad invicem, est sciendum quod proportio non minus quam de tribus sumi potest, qua in re augentur numeri, [427]ut inferius denotabo. Unde sciendum est quod genera inaequalitatis sunt quinque scilicet: multiplex, subparticulare, superpartiens, multiplex subparticulare, et multiplex superpartiens.

De gradibus seu generibus inequalitatis.

Primum genus inequalitatis tres habet gradus, scilicet duplum, ut duo ad unum; triplum, ut tres ad unum; quadruplum ut quatuor ad unum. Exemplum in multiplici:

[CSIV:427,1]

Secundum genus inequalitatis tres habet gradus scilicet: sexquialtera, ut tres ad duo; sexquitertia, in quatuor ad tres; sexquiquarta, ut quinque ad quatuor. Exemplum subparticulare:

[CSIV:427,2; text: Tenor. Primus gradus. Secundus gradus. Tertius gradus in superparticulare. Sub dupla per thesim. Sub sesquialtera subipartiens ita preferuntur.]

Tertius genus inequalitatis tres habet gradus, scilicet: superbipartiens, ut quinque ad tres; supertripartiens, ut septem ad tres; superquatripartiens, ut novem ad quinque. Exemplum superbipartiente:

[CSIV:427,3; text: Tenor. Primus gradus. Secundus gradus. Tertius gradus]

Quartum genus inequalitatis habet tres gradus, scilicet: dupla sexquialtera, ut quinque ad duo; dupla sexquitertia ut 7 ad 3; tripla sexquialtera ut septem ad duo. Exemplum in multiplici subparticulare:

[CSIV:427,4; text: Tenor. Primus gradus. Secundus gradus. Tertius gradus.]

Quintu genus inequalitatis habet tres gradus, scilicet: dupla superbipartiens, ut octo ad tres; dupla supertripartiens, ut undecim ad quatuor; dupla superquatripartiens, ut 14 ad quinque:

[CSIV:427,5; text: Tenor. Primus gradus. Secundus gradus. Tertius gradus.]

Arbor ejus est sequens

[428][CSIV:428; text: Arbor. Primus Gradus. Dupla Diapason Diapente, Dupla diapason, Emiolia, Sesquidupla, Diatessaron, Diapason tonus, Sesquitertia, Epidris, Sistema, Subparticulare, Comes, Sub, Dupla Sesquialtera, Dupla Sesquitertia, Dupla Sexquiquinta, Dupla SubParticulare.Tonus-Sexquioctavus, Eroudous, Diastema, Dupla Superquatripartiens, Dupla Subpartiens, Diapason diatessaron, Dupla Supertripartiens, Superquatripartiens, Superbipartiens, Supertripartiens, Multiplex, Bisdiapason, Quadrupla, Sesquialtera, Secundus Gradus. Tertius Gradus, Quartus Gradus. Quintus Gradus. In indicibus autem dat diastema ut hic: Comes.]

[429]De prolationis partibus.

Nota quod quatuor sunt partes prolationis, scilicet: major perfecta et major imperfecta; minor perfecta et minor imperfecta. Major vero perfecta est, quando brevis valet tres semibreves, ut hic: [Bv,Sv,Sv,Sv], et semibrevis valet tres minima, ut hic: [Sv,Mv,Mv,Mv]

Et cognoscitur hoc signo: [Od], cum puncto in medio, quia circulus cum puncto intus ponitur in prolatione majori perfecta; et semicirculus cum puncto, ut hic: [Cd], ponitur in prolatione majori imperfecta.

Circulus sine puncto ponitur pro prolatione minori perfecta, ut hic: [O] Semicirculus sine puncto ponitur pro prolatione minori imperfecta, ut hic: [C]

Prolatio major imperfecta est, quando brevis duas semibreves, et semibrevis valet tres minimas, ut hic: [Bv,Sv,Sv,BP,Sv,Mv,Mv,Mv]

Et cognoscitur hoc signo: [Cd]

Brevis enim partitur per duas semibreves; et semibrevis partitur per tres minimas, ut supra.

Prolatio minor perfecta est, quando brevis valet tres semibreves et semibrevis valet duas minimas, ut hic: [Bv,Sv,Sv,Sv,BP,Sv,Mv,Mv], et sic partitur per tres semibreves vel per sex minimas, ut supra et cognoscitur hoc signo: [O]

Prolatio minor inperfecta est, quando brevis valet duas semibreves et semibrevis valet duas minimas, ut hic patet: [Bv,Sv,Sv,BP,Sv,Mv,Mv], et partitur per duas semibreves vel per quartuor minimas, ut supra, et cognoscitur hoc signo, ut hic: [C]

Perfectum medii minoris signatur sic: [Oddim] vel sic: [O2]. Si sic: [Oddim], tunc est perfectum; et si sic: [O2], tunc etiam est perfectum.

Imperfectum medii minoris sic signatur: [Cdim] et tunc dicitur medium; vel sic: [C2]; et tunc dicitur sic jacere.

Ista sunt signa videlicet: [Od,Cd,O,C,Oddim,O2, Cddim,C2 on staff4]

Et haec inferiora omnia descendunt a primis.

Ad cognoscendum quando prolatio est minoris perfecti sine signo.

Nota quod quando inveniuntur duae semibreves inter duas breves, et in medio earum semibrevium punctus, tunc possumus judicare cantum illum de perfecto minori, quia computatur per tres semibreves; et punctus ille positus post primam semibrevem intrat in primam brevem, et secunda in secundam brevem.

Et etiam in alio modo postest cognosci videlicet: quando inveniuntur duae pausae semibrevis simul junctae, tunc possumus judicare de prolatione minoris perfecti, ut hic patet:

[ClefC4,Bv,Sv,pt,Sv,Bv,SP,SP,Sv,Lig2cdsnd,SP,SP,Sv,Bv,Sv,pt,Sv,Bv,MXv on staff4]

[430]Hec figura ostendit quae partes prolationes per se alterentur, aut modo, seu tempore vel prolatione.

[CSIV:430; text: Longae in modo maximarum. Alteratio. Modus perfectus maximarum. Longe in modo maximarum. Breves in modo longarum. Modus perfectus longarum. Breves in modo longarum. Semibreves in tempore. Tempus perfectum. Semibreves in tempore. Minimae in prolatione Prolatio perfecta. Minimae in prolatione.]

[431]Hec figura demonstrat quod partes prolationis remotae remotiores et remotissimae, et quae sunt partes propinquae maximae et ceterarum figurarum partis prolationis existentium.

[CSIV:431; text: Maxima. Longa. Brevis. Semibrevis. Minima. Totum. Pars remotissima. Pars remotior. Pars remota. Pars propinqua.]

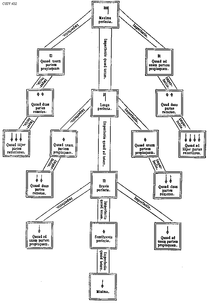
[432]Hec figura demonstrat qualiter prolatio imperficitur et plene.

[CSIV:432; text: Maxima perfecta. Imperfectio. Quoad unam partem propinquam, Quoad duas partes remotas. Quoad iiijor partes remotiores. Imperfectio quoad totum. Longa perfecta. Quoad unam partem propinquam. Quoad duas partes remotas. Imperfectio quoad ad totum. Brevis perfecta. Quoad ad unam partem propinquam. Semibrevis perfecta. Minima.]

[433][CSIV:433; text: 36, 24, 16, Modus perfectus perfecti temporis majoris prolationis, Modus perfectus perfecti temporis minoris prolationis. Modus imperfectus imperfecti temporis majoris prolationis. Modus imperfectus, imperfecti temporis minoris prolationis. Perfectus major. Perfectionis minoris.]

This website is subject to a Creative Commons Attribution 4.0 International License. First published on December 13, 2025 by The Fenyx Group.